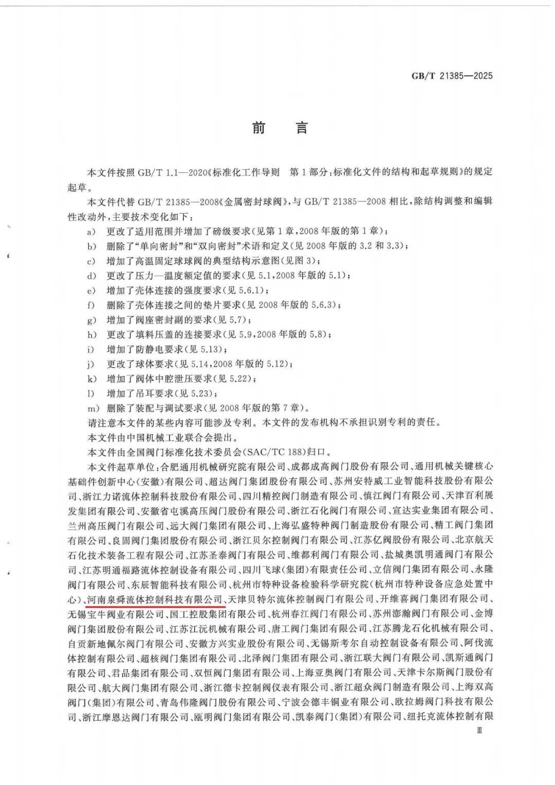
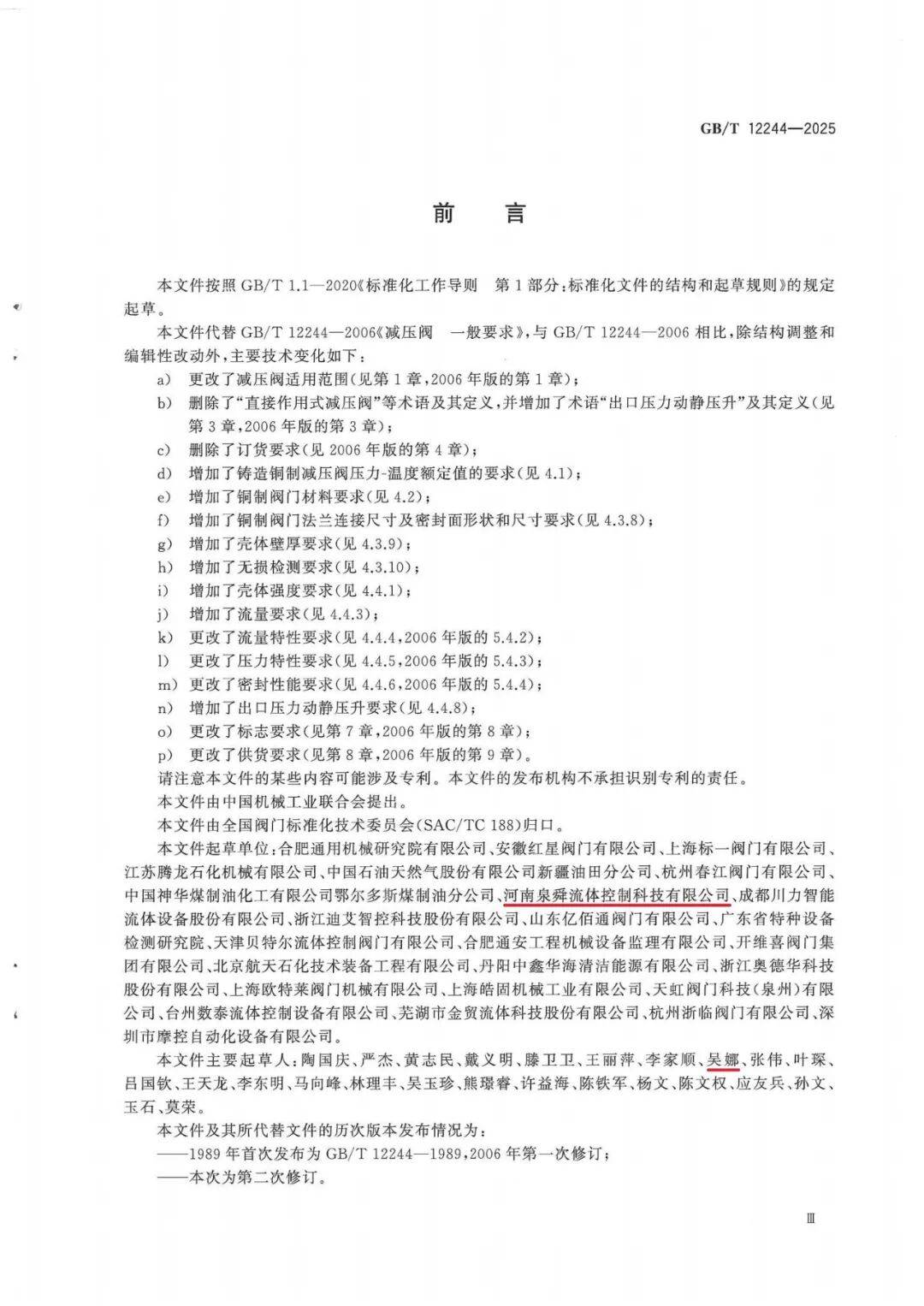
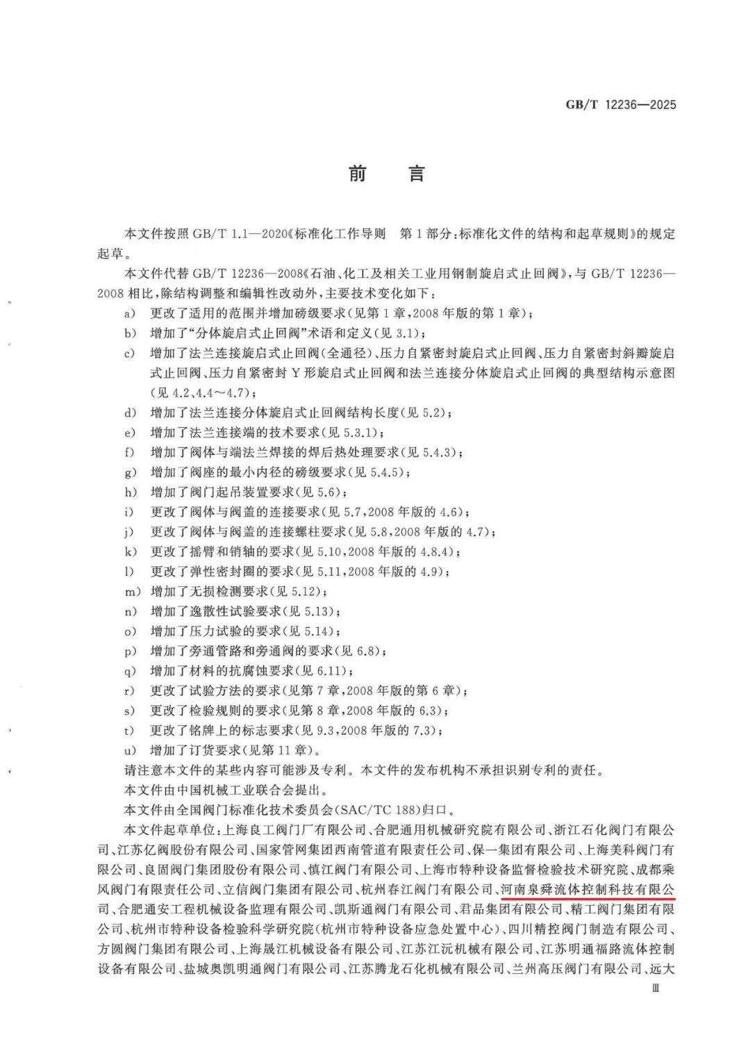
Recientemente, el Comité Nacional de Normalización de Válvulas publicó oficialmente tres estándares nacionales: «GB/T 21385-2025 Válvulas de bola con sellado metálico», «GB/T 12244-2025 Válvulas reductoras de presión - Requisitos generales» y «GB/T 12236-2025 Válvulas de retención de bisagra para acero utilizadas en las industrias petrolera, química y afines». Nuestra empresa, como uno de los principales redactores, participó en todo el proceso de investigación y redacción de estos tres estándares nacionales, que entrarán en vigor el 1 de mayo de 2026.





Esto no solo representa un alto reconocimiento por parte del Estado hacia nuestra fortaleza técnica y contribución a la industria, sino que también es un logro histórico de nuestro profundo compromiso en el campo de las válvulas y nuestra persistencia en la innovación como motor de desarrollo.
Los estándares son la piedra angular de la calidad y, más aún, el escalón del progreso de la industria. Los tres estándares nacionales en cuya redacción hemos participado abarcan, respectivamente, los requisitos técnicos avanzados para válvulas de bola con sellado metálico, los criterios generales para el diseño y rendimiento de válvulas reductoras de presión, y las especificaciones confiables para válvulas de retención de bisagra en condiciones de trabajo severas como las de las industrias petrolera y química. Su publicación e implementación proporcionarán una base técnica unificada, científica y autorizada para el diseño, fabricación, inspección y aplicación de productos relacionados, impulsando eficazmente la actualización de la industria de válvulas de China hacia direcciones más seguras, eficientes y respetuosas con el medio ambiente.
Participar en la formulación de estándares nacionales es un honor y, aún más, una responsabilidad significativa. Significa que la trayectoria técnica y los logros prácticos de la empresa se han convertido en uno de los referentes que definen el nivel de la industria. En el futuro, mantendremos este sentido de responsabilidad y compromiso, continuaremos aumentando la inversión en I+D, participaremos activamente en la construcción de más estándares nacionales y de la industria, impulsaremos el desarrollo mediante la innovación, lideraremos la industria a través de los estándares, ¡y promoveremos que la fabricación china avance hacia un nuevo futuro de mayor calidad!










